O blueprint de serviço, também conhecido como service blueprint, é uma técnica que visa organizar, analisar e aperfeiçoar a jornada de serviço de forma integrada. Essa ferramenta oferece uma visão mais ampla dos processos de serviço, identificando pontos de contato críticos, falhas potenciais e oportunidades de inovação.
O que é blueprint de serviço?
O blueprint de serviço, também conhecido como service blueprint, é uma ferramenta visual que mapeia a jornada completa de um serviço do ponto de vista do cliente e da organização. Esta ferramenta foi concebida originalmente por Lynn Shostack em 1984 e tem sido amplamente adotada em diversos setores para aperfeiçoar a entrega de serviços.
A principal vantagem do blueprint de serviço é sua capacidade de mostrar não apenas as interações visíveis ao cliente, mas também as operações internas que suportam essas interações. O diagrama é geralmente estruturado em várias camadas:
- Linha de interação do cliente.
- Linha de visibilidade.
- Linha de interação do serviço.
- Linha de suporte interno.
- Linha de gerenciamento do serviço.
Utilizar um blueprint de serviço ajuda a criar uma compreensão detalhada e compartilhada de como um serviço é entregue, facilitando a identificação de ineficiências, redundâncias ou pontos críticos que necessitam de melhoria. Ele serve como uma base para uma discussão aprofundada e colaborativa entre diferentes equipes, garantindo que todos os aspectos do serviço estejam alinhados com as necessidades e expectativas do cliente.
Para que serve o blueprint de serviço?
O blueprint de serviço serve como uma ferramenta multifuncional no gerenciamento e otimização de operações de serviço. Aqui estão algumas das principais aplicações e benefícios de usar um blueprint de serviço em sua organização:
- Visualização da Experiência do Cliente: Permite visualizar toda a jornada do cliente, identificando todos os pontos de contato e interações com o serviço. Isso ajuda a entender melhor a experiência do cliente, destacando áreas que podem ser melhoradas para aumentar a satisfação.
- Detecção de Problemas e Oportunidades de Melhoria: Ao mapear as operações internas e as interações dos clientes, facilita-se identificar gargalos, redundâncias ou falhas no processo que podem estar prejudicando a experiência do cliente ou a eficiência operacional.
- Facilitação da Comunicação Interna: O blueprint cria uma linguagem comum para diferentes departamentos numa organização, desde a linha de frente até a gestão, permitindo que todos compreendam como suas funções impactam a entrega do serviço.
- Treinamento e Desenvolvimento de Funcionários: Serve como uma ferramenta eficaz para treinar novos funcionários, mostrando-lhes como suas tarefas se encaixam no contexto mais amplo da jornada do cliente e quais impactos suas ações têm sobre a experiência do cliente.
- Inovação e Redesign de Serviço: O blueprint pode ser usado como uma base para inovar ou redesenhar serviços existentes. Ao visualizar o serviço atual, é possível identificar onde inovações ou alterações podem ser feitas para melhorar a eficácia ou a eficiência.
- Integração e Alinhamento Estratégico: Ajuda a alinhar as operações de serviço com a estratégia global da empresa, garantindo que todas as ações estejam direcionadas para alcançar os objetivos empresariais e aumentar a competitividade no mercado.
Utilizar um blueprint de serviço não é apenas sobre resolver problemas existentes; é também uma abordagem proativa para desenhar experiências memoráveis para o cliente que se destacam no mercado. Ao implementar essa ferramenta, as empresas podem se posicionar de maneira mais estratégica e adaptativa frente às mudanças constantes do mercado e expectativas dos consumidores.
Receba mais conteúdos como esse em seu e-mail.
Como construir um blueprint de serviço?
Construir um blueprint de serviço eficaz envolve uma série de etapas detalhadas que ajudam a capturar a essência completa do serviço oferecido, desde a interação inicial do cliente até os processos internos que suportam essa interação. Aqui está um guia passo a passo sobre como desenvolver um blueprint de serviço:
1. Identifique o serviço
O primeiro passo é definir claramente o serviço que será mapeado. Isso pode variar desde um processo simples, como uma transação de compra em uma loja, até um serviço mais complexo, como o atendimento ao cliente em um banco. É crucial ter uma compreensão clara do escopo do serviço para garantir que todas as áreas relevantes sejam incluídas no blueprint.
2. Conheça seus clientes
Entender quem são seus clientes e o que eles valorizam é fundamental. Realize pesquisas de mercado, entrevistas e análises de feedback para captar as expectativas, necessidades e comportamentos do cliente. Essas informações ajudarão a definir os pontos de contato e as interações que devem ser incluídas no blueprint.
3. Mapeie as ações do consumidor
Liste todas as ações que os clientes realizam ao interagir com o serviço, desde o início até o fim. Isso inclui tudo, desde entrar em contato com o serviço até ações pós-venda ou suporte. Este mapeamento ajuda a visualizar o percurso do cliente e identificar todos os pontos de contato com o serviço.
Vamos considerar um exemplo para ilustrar isso em um contexto de ir a uma hamburgueria:
- O cliente pesquisa opções de hamburguerias nas proximidades.
- Ele seleciona uma e viaja até lá.
- Ao chegar, o cliente visualiza o menu, faz um pedido e paga.
- O cliente espera pela preparação do pedido.
- Recebe o pedido e consome o hambúrguer.
- Após a refeição, o cliente pode pedir uma sobremesa ou realizar um feedback sobre a qualidade do serviço.
4. Preencha as linhas com os atributos do blueprint de serviço
Após mapear as ações do consumidor e os pontos de contato, o próximo passo é detalhar cada parte do blueprint de serviço. Aqui estão as linhas que você geralmente encontrará em um blueprint e como preenchê-las:
- Linha de interação do cliente: esta linha já foi preenchida no passo anterior, onde você listou todas as ações do cliente ao interagir com o serviço.
- Linha de visibilidade: identifique quais processos são visíveis para o cliente e quais são internos. Por exemplo, a preparação do hambúrguer pode não ser visível, enquanto o pagamento e a entrega são visíveis.
- Linha de interação do serviço: mapeie as ações dos funcionários que interagem diretamente com o cliente. Isso inclui atendimento ao cliente, processamento de pedidos e entrega.
- Linha de suporte interno: liste as atividades que ocorrem nos bastidores para suportar a entrega do serviço. No caso da hamburgueria, isso pode incluir a preparação de alimentos, gestão de estoque e manutenção de equipamentos.
- Linha de gerenciamento do serviço: identifique as tarefas de gestão que garantem a operação e a melhoria contínua do serviço, como planejamento de recursos, treinamento de funcionários e análise de feedback do cliente.
5. Monte sua tabela e complete o preenchimento
Com todas as linhas definidas, monte sua tabela de blueprint de serviço. Utilize uma ferramenta de diagramação ou uma simples planilha para organizar visualmente as informações. Garanta que a tabela seja clara e fácil de entender, permitindo que qualquer pessoa da organização possa seguir o fluxo do serviço e entender suas interações e processos.
6. Identifique pontos de melhoria
O último passo é analisar o blueprint criado para identificar áreas de melhoria. Procure por processos que possam ser otimizados, pontos de contato que precisam de melhor atendimento e qualquer outro aspecto do serviço que possa ser aprimorado para elevar a experiência do cliente. Esta análise deve ser feita regularmente, pois permite uma melhoria contínua do serviço.
Exemplos de blueprint de serviços
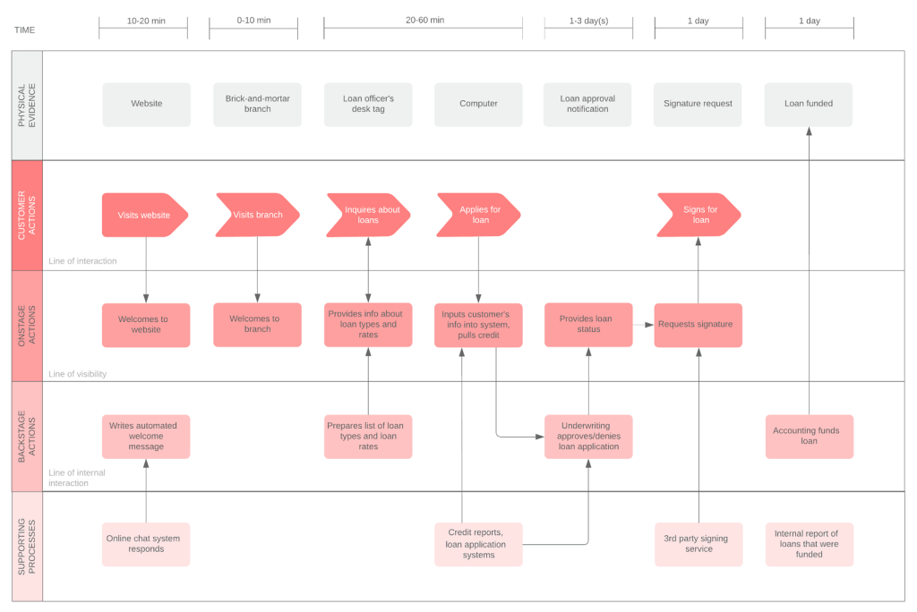
1. Blueprint de Serviços para empresa financeira

Fonte: Lucidchart
2. Blueprint de Serviços para empresa de Food Services

Fonte: Lucidchart
Quanto demora para construir um blueprint de serviço?
O tempo necessário para desenvolver um blueprint de serviço pode variar consideravelmente dependendo de vários fatores, incluindo a complexidade do serviço, a disponibilidade de dados, o nível de detalhe desejado e a experiência da equipe encarregada de criar o blueprint. Aqui estão alguns pontos que podem influenciar o tempo de desenvolvimento:
- Complexidade do Serviço: Serviços mais complexos, que envolvem muitos pontos de contato com o cliente e processos internos intricados, geralmente requerem mais tempo para serem mapeados de forma eficaz.
- Disponibilidade e Qualidade dos Dados: O tempo necessário também depende da facilidade de acesso e da qualidade das informações sobre os processos de serviço existentes. Se os dados necessários já estão bem documentados e facilmente acessíveis, o processo pode ser mais rápido. Caso contrário, pode ser necessário conduzir pesquisas adicionais ou entrevistas com funcionários e clientes, o que pode prolongar o processo.
- Objetivos e Escopo do Projeto: A definição clara dos objetivos e do escopo do blueprint desde o início pode acelerar o processo, pois direciona a equipe sobre quais áreas são prioritárias e quais detalhes são necessários.
- Experiência da Equipe: Equipes com experiência prévia em desenvolvimento de blueprints de serviço ou em design de experiência do cliente podem realizar o trabalho mais rapidamente e de forma mais eficiente. A falta de experiência pode levar a revisões e ajustes que prolongam o projeto.
- Revisões e Iterações: Dependendo do nível de detalhe e precisão desejados, o blueprint pode requerer várias revisões e iterações. Isso é especialmente verdadeiro em ambientes dinâmicos onde as condições de serviço estão em constante mudança.
Em termos gerais, o desenvolvimento de um blueprint de serviço básico pode levar de algumas semanas a vários meses. Por exemplo, um projeto pequeno pode ser concluído em 2 a 4 semanas, enquanto um projeto mais complexo pode exigir 3 a 6 meses ou mais, especialmente se for necessária uma análise detalhada e a implementação de melhorias com base no blueprint.
É importante gerenciar as expectativas de todas as partes interessadas e garantir que haja tempo suficiente para a pesquisa, desenvolvimento, e revisões necessárias para criar um blueprint de alta qualidade que realmente contribua para melhorar a experiência do cliente e a eficiência operacional.
Conclusão
Utilizar o blueprint de serviço é uma prática valiosa para qualquer organização que deseja melhorar a qualidade e a eficiência de seus serviços. Ao visualizar claramente cada aspecto da experiência do cliente e dos processos internos, as empresas podem fazer ajustes precisos que levam a uma maior satisfação do cliente e a operações mais eficientes. Em um ambiente de negócios que valoriza cada vez mais experiências excepcionais para o cliente, ferramentas como o blueprint de serviço são essenciais para manter a competitividade e o crescimento sustentável.
Conheça a Webinhood e fique por dentro de conteúdos UX.
Para mais informações sobre como aprimorar a experiência do usuário e outros tópicos relacionados ao design de serviços, visite nosso blog. Oferecemos uma variedade de recursos, percepções e dicas para transformar sua estratégia de serviço e alcançar excelência operacional. Inscreva-se na newsletter e receba conteúdos sobre as melhores práticas em UX e design de serviço.